Skip to Content
Roadmap

Roadmap

At Cardano, we enjoy structuring roadmaps into distinct eras, and we applied the same approach at Blockfrost.

Blockfrost's roadmap

Icebreaker era

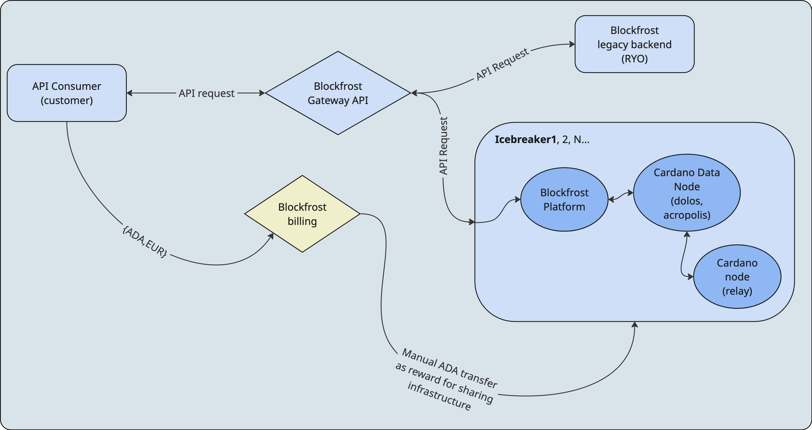
The Icebreakers Era enables SPOs and other node operators to join the centralized Blockfrost cluster, earning rewards for sharing their infrastructure and advancing Blockfrost’s decentralization.

Icebreaker era

Hopper era

In the Hopper Era, the goal is to implement a decentralized pay-per-use API billing system. Icebreakers will receive payments through micro-payment channels, while customers will also open payment channels to facilitate transactions.

Hopper era

In solitary mode, when the platform operates outside the cluster, customers should be able to open a payment channel directly with the platform.

Cayley and Liskov eras

There eras are still in research and futher community discussion is required.

Github

We track all the milestones within the roadmap on Github (roadmap view).

Last updated on